皇冠信用盘庄家_主动投案!吕红晓,被查!
时间:2025-12-13 阅读:1419 评论:152
世界杯皇冠信用网平台(www.hg6686.us)怎么申请会员_账号>皇冠信用网_怎么注册代理—皇冠信用网招登1登2登3皇冠信用网平台出租)【导读】中国工商银行甘肃分行党委委员、副行长吕红晓接受纪律审查和监察调查
中国基金报记者 李智
金融反腐仍在继续皇冠信用盘庄家。
12月12日,据中央纪委国家监委驻中国工商银行纪检监察组、甘肃省纪委监委消息:中国工商银行甘肃分行党委委员、副行长吕红晓涉嫌严重违纪违法,主动投案,目前正接受中央纪委国家监委驻中国工商银行纪检监察组纪律审查和甘肃省定西市监察委员会监察调查皇冠信用盘庄家。

今年8月份,吕红晓仍活跃在工作岗位上皇冠信用盘庄家。据兰州市七里河区法院信息,吕红晓曾带领团队向七里河区法院送锦旗并参观座谈。
公开简历显示,吕红晓,男,中共党员,大学学历,郑州大学行政管理硕士皇冠信用盘庄家。吕红晓在工商银行系统内工作多年,曾任中国工商银行安阳市分行行长、洛阳市分行行长;2020年5月,任中国工商银行甘肃省分行副行长。
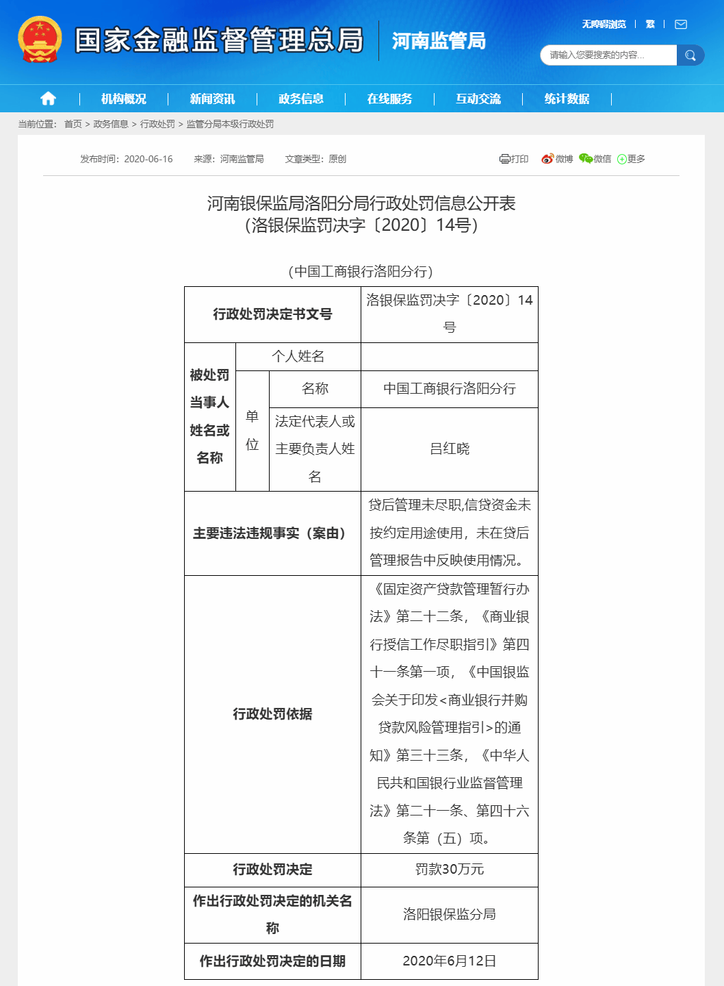
值得注意的是,吕红晓在洛阳分行任职期间,中国工商银行洛阳分行曾因涉及贷后管理未尽职,信贷资金未按约定用途使用,未在贷后管理报告中反映使用情况等违法违规行为,被处罚款30万元皇冠信用盘庄家。

展开全文
2020年5月,洛阳银保监分局核准吕红晓中国工商银行股份有限公司洛阳分行行长的任职资格皇冠信用盘庄家。

编辑:赵新亮
校对:乔伊
制作:舰长
审核:木鱼
版权声明
《中国基金报》对本平台所刊载的原创内容享有著作权,未经授权禁止转载,否则将追究法律责任皇冠信用盘庄家。
猜你喜欢
- 2026-03-03世界杯平台代理合作 _中国喊停供应,美国才意识到事情严重性:半导体扛不住,库存仅够用数月
- 2026-03-032026世界杯平台 _特朗普开始幻想了,号称要在一个月内解决伊朗,时间点选在了访华前最后一刻?
- 2026-03-022026世界杯代理平台 _一面黑色哀悼旗升起,伊朗首个盟友参战,向以色列发射导弹,特朗普被坑惨了
- 2026-03-022026世界杯彩票怎么买 _中方奉陪到底!访华迟迟没回复,特朗普掀桌了,要废除中国一地位
- 2026-03-01足球俱乐部世界杯 _亚足联官方:因中东局势紧张 西亚区亚冠联赛推迟进行
- 2026-02-22皇冠足球 _男子喝20支藿香正气水后开车,因醉驾被抓!法院:构成危险驾驶罪
- 2026-02-22皇冠d盘 _总票房突破70亿!暂列全球第一
- 2026-02-21皇冠ag hga035 _王心迪、徐梦桃成为中国体育史上第五对奥运金牌夫妇
- 2026-02-20皇冠信用盘代理 _2名初中女生扶摔倒女子遭索赔22万,女子称受惊吓摔倒,交警认定两名初中生次责
- 2026-01-18皇冠账号申请 _“大起”被防住后,下周A股怎么走?
- 2026-01-17皇冠代理登入 _中方算总账,100个帮手也救不了,话音刚落,老杜阵营将弹劾马科斯
- 2026-01-17世界杯代理注册 _5-3日本险爆冷,点球大战晋级,亚洲杯4强产生,国足有机会冲击决赛



网友评论